Loading...
Select Version
&pagelevel(3)&pagelevel
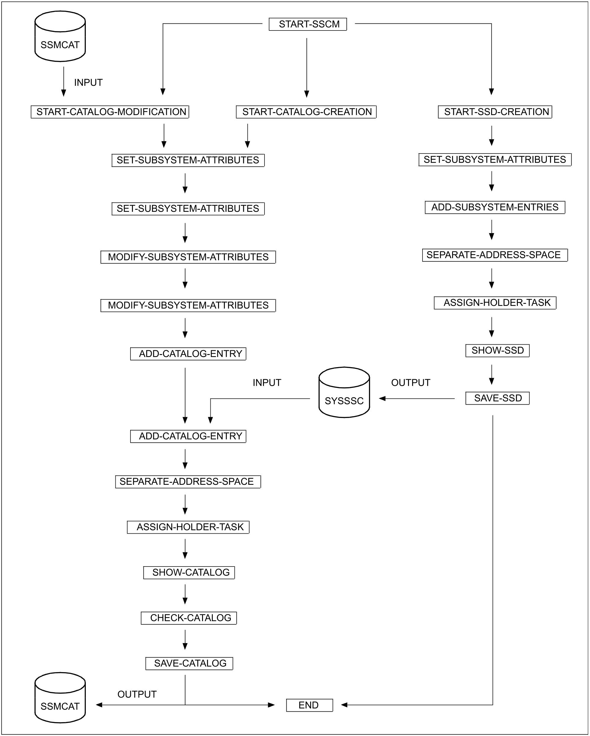
Der zu erzeugende Subsystemkatalog muss auf das Home-Pubset gebracht und unter der Benutzerkennung TSOS abgelegt werden. Der Name des Katalogs ist frei wählbar und kann über den Parameterservice (siehe "Inbetriebnahme der dynamischen Subsystemverwaltung") dem System bekannt gemacht werden. Für die Generierung eines Subsystemkatalogs steht das Programm SSCM zur Verfügung.
Auf folgendem Bild ist ein funktionaler Ablauf der Generierung eines Subsystemkatalogs skizziert:
Bild 1: Ablauf einer Subsystemkatalog-Generierung
