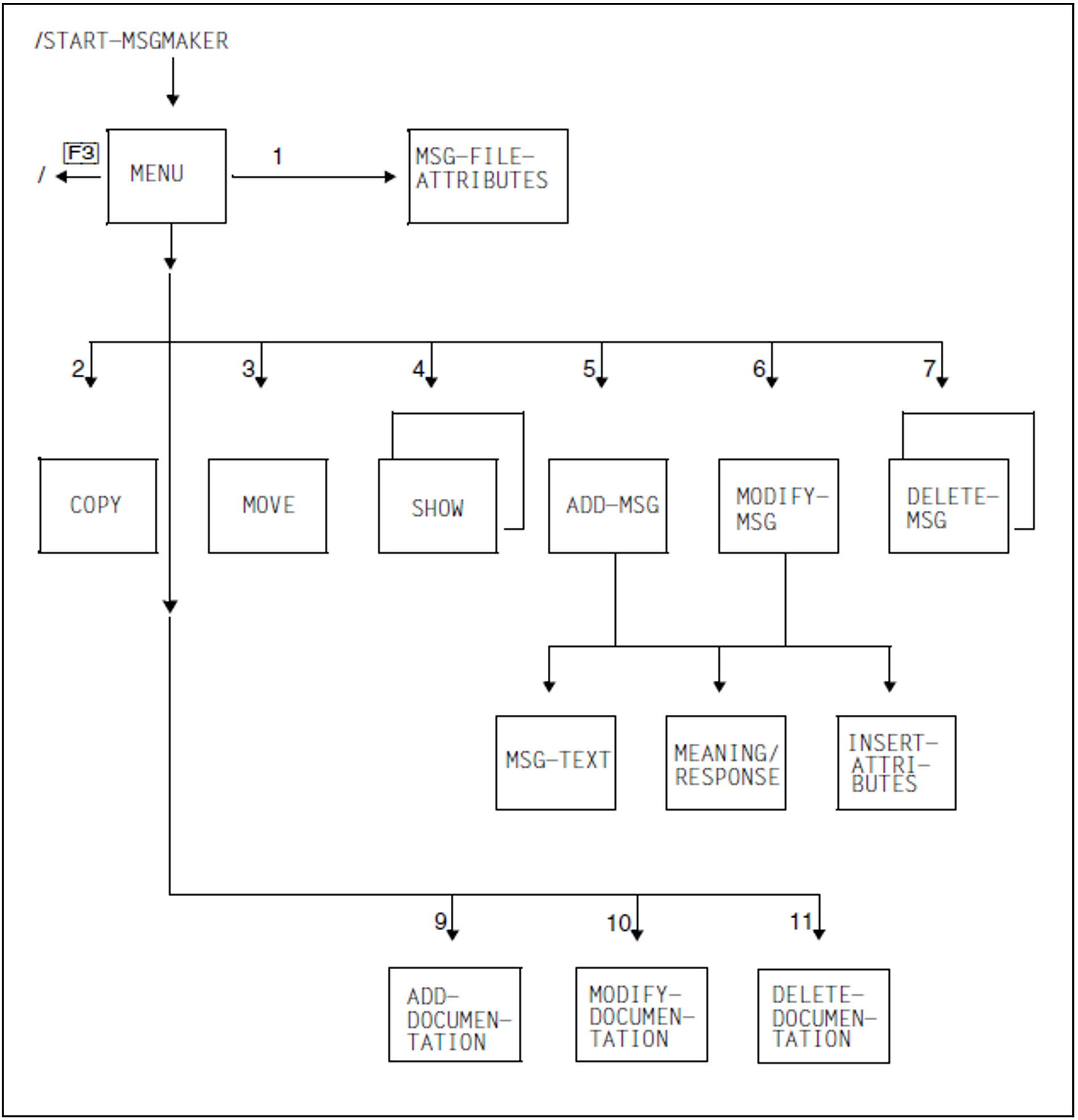
In Bild 11 ist die Reihenfolge der Masken dargestellt, in welcher sie nach Eingabe von bestimmten Operationsnummern und Funktionstasten erscheinen. Die Reihenfolge der Masken ist hierarchisch gegliedert:
die Hauptmaske MENU erscheint nach dem Aufruf von MSGMAKER
die Masken MSG-FILE-ATTRIBUTES, ADD-MSG, MODIFY-MSG, DELETE-MSG, COPY, MOVE, SHOW, ADD-DOCUMENTATION, MODIFY-DOCUMENTATION und DELETE-DOCUMENTATION werden von der Hauptmaske MENU aus aufgerufen.
In der Maske SHOW werden die anzuzeigenden Meldungseinheiten ausgewählt; für die Ausgabe wird eine weitere Maske mit dem Namen SHOW-OUTPUT aufgerufen. Analog hierzu wird in der Maske DELETE-MSG die zu löschende Meldungseinheit ausgewählt und in einer zweiten, gleichnamigen Maske angezeigt, bevor die DELETE-Funktion gestartet wird.die Masken MSG-TEXT, MEANING-RESPONSE und INSERT-ATTRIBUTES werden von den Masken ADD-MSG und MODIFY-MSG aus automatisch angeboten
