Ein Multifile/Multivolume-Set (= MF/MV-Set) ist das Ergebnis der Speicherung einer Dateimenge auf einer Bandmenge. Der Begriff MF/MV-Set bezieht sich nur auf den logischen Zusammenhang zwischen Dateimenge und Bandmenge. Das DVS unterhält keinen Daten-träger-Dateikatalog.
Aufbau eines MF/MV-Sets
Die erste Datei der Dateimenge beginnt auf dem ersten Band der Bandmenge.
Das Dateimengenkennzeichen ist im HDR1-Kennsatz einer jeden Datei enthalten; es ist die Archivnummer (VSN) des ersten Bandes, das den ersten oder einzigen Abschnitt der ersten Datei der Dateimenge enthält – das heißt: das Dateimengenkennzeichen aller Dateien einer Dateimenge ist die Archivnummer des ersten Bandes der zugehörigen Bandmenge.
Beispiel: MF/MV-Set
Folgende Dateien sind im Dateikatalog eingetragen:
Datei A (FSEQ=1)
Bandfolge: 000001, 000002
Datei B (FSEQ=2)
Bandfolge: 000001, 000002, 000003, 000004
Datei C (FSEQ=3)
Bandfolge: 000004, 000005
Datei D (FSEQ=4)
Bandfolge: 000005, 000006, 000007, 000008
Zum Zeitpunkt der Erstellung wurden die folgenden Bandmengen in den notwendigen CREATE-FILE bzw. ADD-FILE-LINK-Kommandos angegeben:
Datei A : 000001, 000002 Datei B : 000001, 000002, 000003, 000004 Datei C : 000003, 000004, 000005, 000006 Datei D : 000004, 000005, 000006, 000007, 000008
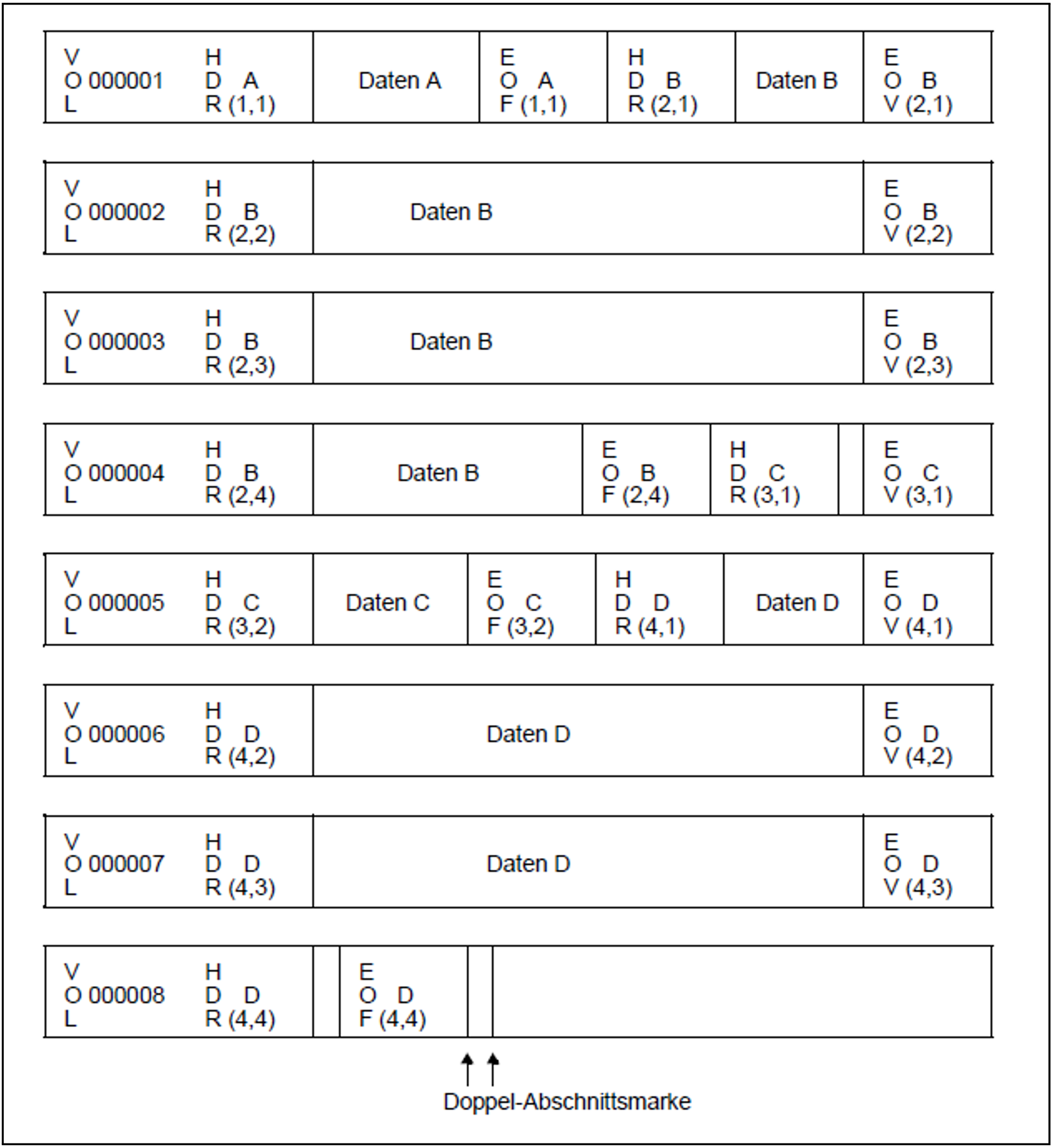
Die Dateimenge setzt sich aus (A,B,C,D) zusammen. Die zugehörige Bandmenge ist: (000001, 000002, 000003, 000004, 000005, 000006, 000007, 000008).
Erläuterung zum Bild
(n,n) = (Dateifolgenummer, Dateiabschnitt)
Die Datei C beginnt auf dem Band 000004 mit einem leeren Dateiabschnitt (siehe auch Bild 10 (Leere Dateiabschnitte)).
Die Datei D endet auf Band 000008 mit einem leeren Dateiabschnitt.
MF/MV-Set erstellen
Ein MF/MV-Set entsteht wie eine Dateimenge, die sich allerdings über mehrere Bänder erstreckt. Im FILE-Aufruf müssen dazu die Operanden DEVICE, VOLUME und FSEQ versorgt werden, für jede Datei der Dateimenge ist ein FILE-Makro aufzurufen. Im Kommando
CREATE-FILE müssen die Operanden DEVICE-TYPE und VOLUME versorgt werden, im Kommando ADD-FILE-LINK der Operand FILE-SEQUENCE. Beide Kommandos sind für jede Datei der Dateimenge einzugeben.
Mit dem Operanden DEVICE im Makro bzw. DEVICE-TYPE im Kommando legt der Benutzer fest, mit welchem Datenträgertyp er arbeiten will (bzw. welchen Gerätetyp er dazu benötigt). Im VOLUME-Operanden werden die Archivnummern der Bänder aufgelistet, auf denen die Datei gespeichert werden soll. Der Operand FSEQ im Makro bzw. FILE-SEQUENCE im Kommando gibt die Position der Datei in der Dateimenge an. Beginnend mit FSEQ/FILE-SEQUENCE=1 dürfen keine Lücken in dieser Folge entstehen, und die Dateien müssen in der Reihenfolge dieser Nummern erstellt werden. Wird die Angabe FSEQ=NEW im Makro FILE bzw. die Angabe FILE-SEQUENCE=NEW im Kommando ADD-FILE-LINK verwendet, erstellt das BS2000 die Dateien jeweils am Ende der Dateimenge und weist ihnen die gültige Nummer zu. Gleichzeitig befreit es den Benutzer davon, in Prozeduren oder Programmen diesen Operanden variabel halten zu müssen.
In den Katalogeintrag der Datei werden übernommen
die Bandfolge, das ist die Datenträgerliste der VOLUME-Operanden, ab dem Band, auf dem die Datei beginnt
die FSEQ- bzw. FILE-SEQUENCE-Nummer, die der Benutzer in FILE/FCB bzw. ADD-FILE-LINK angegeben oder die das System ermittelt hat (bei FSEQ=NEW bzw. bei FILE-SEQUENCE=NEW)
Das System schreibt die Standardkennsätze automatisch (abhängig vom LABEL-Operanden des FILE-/FCB-Makroaufrufs bzw. des Kommandos ADD-FILE-LINK) und führt auch den Bandwechsel automatisch durch.
Wird im VOLUME-Operanden des Makros FILE bzw. des Kommandos CREATE-FILE eine Bandmenge angegeben, müssen diese Bänder frei sein.
Die Kennsatzstufe des ersten und aller weiteren Bänder der Bandmenge wird mit dem LABEL-Operanden in den Makros FILE und FCB bzw. im Kommando ADD-FILE-LINK bei der Erstellung der ersten Datei der Dateimenge festgelegt. Wird eine neue Datei hinzugefügt, muss sie mit Kennsätzen der gleichen Kennsatzstufe, wie im Bandkennsatz (VOL1) hinterlegt, erzeugt werden. Erstreckt sich eine Datei über mehrere Bänder, werden die Folgebänder mit der gleichen Kennsatzstufe erstellt.
