Your Browser is not longer supported
Please use Google Chrome, Mozilla Firefox or Microsoft Edge to view the page correctly
Loading...
{{viewport.spaceProperty.prod}}
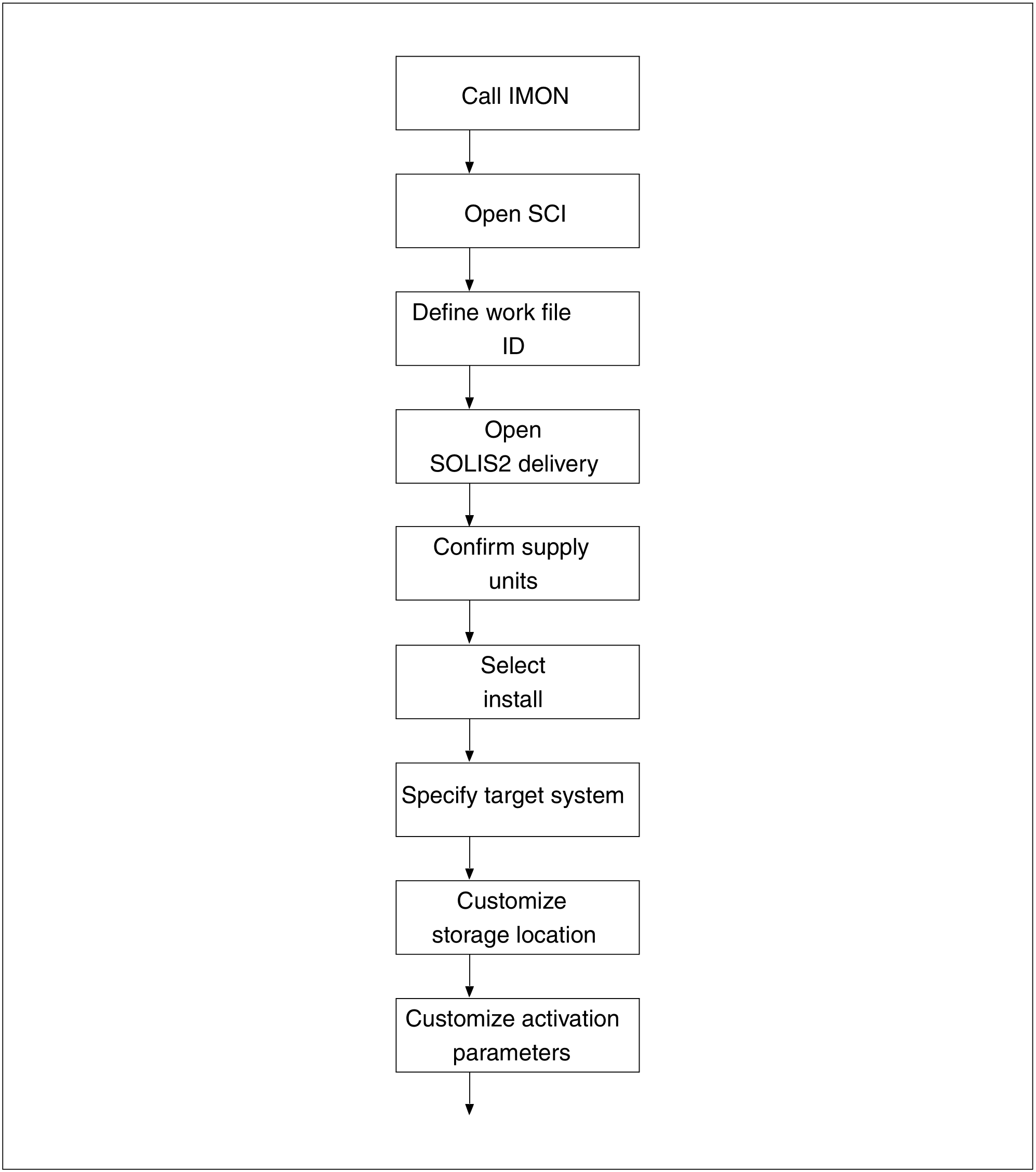
Customer-specific installation on the home pubset with customizing
&pagelevel(4)&pagelevel

continued