Command | Meaning |
|---|---|
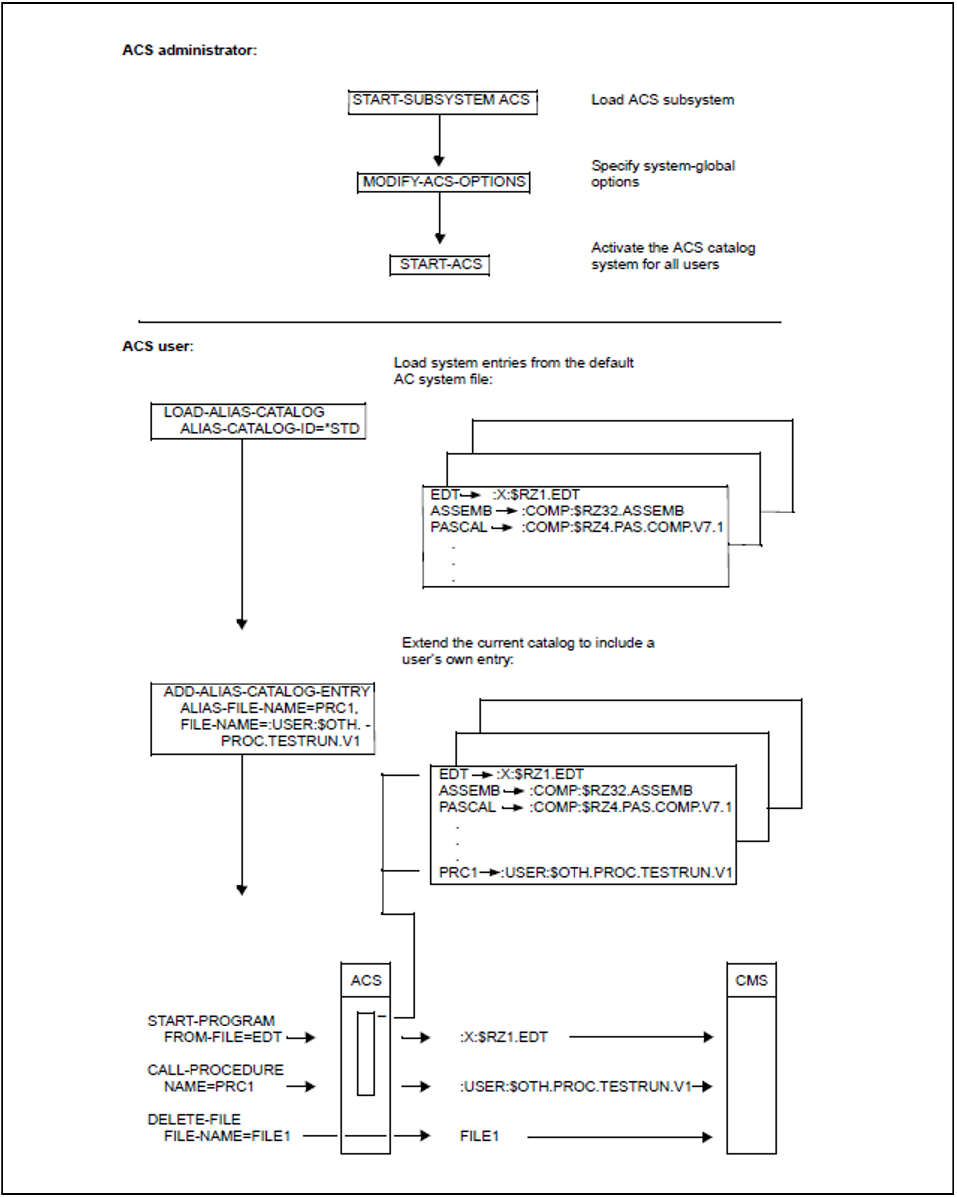
ADD-ALIAS-CATALOG-ENTRY | Adds an entry to the alias catalog of the current task and defines where the substitution applies. |
HOLD-ALIAS-SUBSTITUTION | Interrupts the ACS function for the current task. No alias substitution occurs following this command. |
LOAD-ALIAS-CATALOG | Transfers entries saved in an AC file to the alias catalog. |
MODIFY-ACS-OPTIONS | Modifies task-local options. |
MODIFY-ALIAS-CATALOG-ENTRY | Modifies an existing entry in the alias catalog. |
PURGE-ALIAS-CATALOG | Deletes the alias catalog of the current task, but retains the options that where set for it. |
REMOVE-ALIAS-CATALOG-ENTRY | Deletes an existing entry from the alias catalog. |
RESUME-ALIAS-SUBSTITUTION | Resumes the alias substitution function |
SET-FILE-NAME-PREFIX | Defines a prefix for file/JV names and specifies where the prefix applies. |
SHOW-ACS-OPTIONS | Displays options (for local task). |
SHOW-ACS-SYSTEM-FILES | Shows the predefined alias catalog system files. |
SHOW-ALIAS-CATALOG-ENTRY | Displays selected alias catalog entries (on SYSOUT). |
SHOW-FILE-NAME-PREFIX | Shows the current prefix and its scope. |
STORE-ALIAS-CATALOG | Stores the alias catalog in a file. |
