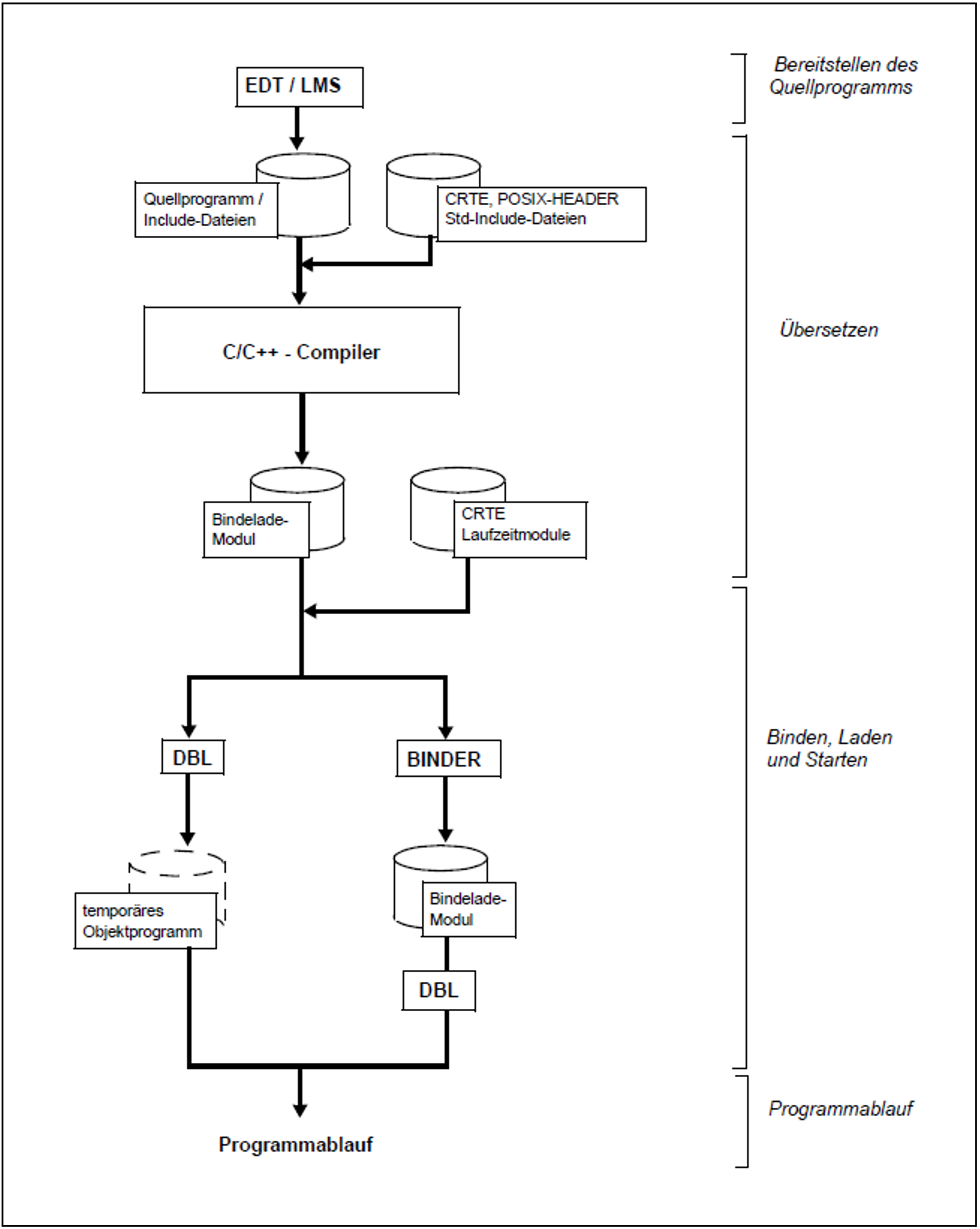
Damit aus einem C/C++-Quellprogramm ein ablauffähiges Programm wird, sind drei Schritte nötig:
Bereitstellen des Quellprogramms und der Include-Dateien
Das Quellprogramm kann in einer katalogisierten BS2000-Datei, in einem PLAM-Bibliothekselement (Typ S) oder in einer POSIX-Datei stehen.
Include-Dateien können in PLAM-Bibliothekselementen (Typ S), in POSIX-Dateien und auch in katalogisierten Dateien stehen, falls das Quellprogramm selbst in einer katalogisierten Datei steht.
Die Standard-Include-Dateien für die C- und C++-Bibliotheksfunktionen (nicht die POSIX-Funktionen) stehen in den CRTE-Bibliotheken $.SYSLIB.CRTE, $.SYSLIB.CRTE.CPP, $.SYSLIB.CRTE.CXX01 und $.SYSLIB.CRTE.CXX02, die für die POSIX-Bibliotheksfunktionen in der Bibliothek$.SYSLIB.POSIX-HEADER.Übersetzen
Das Quellprogramm muss in Maschinensprache umgesetzt werden. Der Compiler erzeugt Module ausschließlich im LLM-Format und speichert sie wahlweise in PLAM-Bibliothekselemente (Typ L) oder in POSIX-Objektdateien ab.
Binden
Die bei der Übersetzung erzeugten Module werden mit Modulen des C-Laufzeitsystems und bei Verwendung von C++ zusätzlich mit dem C++-Laufzeitsystem verknüpft. Es entsteht eine ablauffähige Einheit. Module, die in den Modi C++ V3, C++ 2017 bzw. C++ 2020 erzeugt wurden, sollen nicht durch direkten Aufruf des BINDER gebunden werden, sondern ausschließlich mittels der Compiler-Anweisungen MODIFY-BIND-PROPERTIES und BIND.
Die folgende Übersicht verdeutlicht diese Grundschritte und gibt an, wo die entsprechenden Informationen im Handbuch zu finden sind.
Grundschritte für die Erstellung eines ablauffähigen C/C++-Programms
