Loading...
Select Version
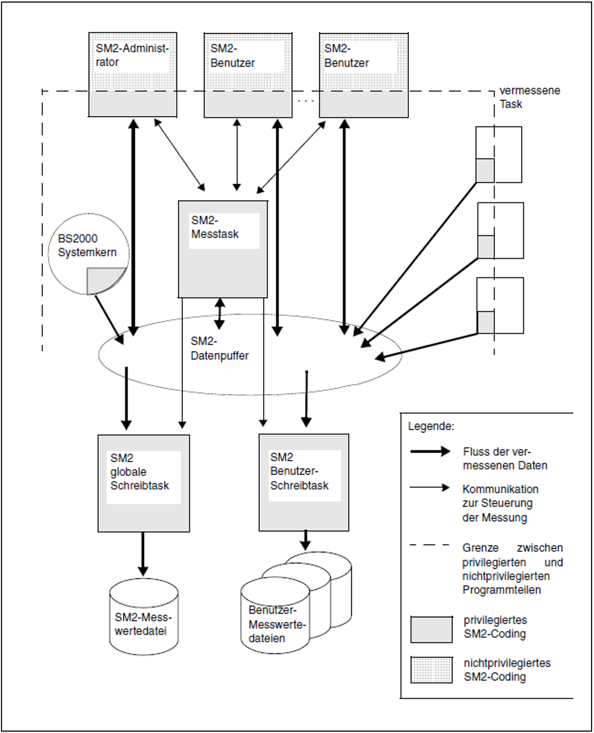
SM2 versorgt den Benutzer mit Daten über den Systemzustand und die Leistung des Systems. Diese Daten ermöglichen es, das Leistungsverhalten des Systems und der Anwendungen gezielt zu verbessern. Art und Umfang der Messdatenerfassung können im SM2 mit Kommandos und Anweisungen gesteuert werden.
SM2 besteht aus einem privilegierten Subsystem und einem nichtprivilegierten Benutzerprogramm. Das Subsystem SM2 erzeugt mehrere System-Tasks, die für die Datenermittlung und das Schreiben der Daten in die SM2-Dateien zuständig sind.
Folgendes Bild zeigt den Datenfluss zwischen den verschiedenen SM2-Tasks.
Architektur des SM2
