In einer UTM-Anwendung verfügt jeder Workprozess über einen Prozess-spezifischen Speicherbereich. In ihm sind enthalten:
der Datenbereich ROOTDATA zur Verständigung zwischen KDCROOT und den Systemfunktionen
die Bereiche KB und SPAB
Pufferbereiche für MPUT-Nachrichten
ein Tracebereich für KDCS-Aufrufe zu Diagnosezwecken
Tabellen zum Ansprung der Teilprogramme
der Datenbereich KTA (KDCS Task Area), der nur von den UTM-Systemfunktionen benutzt wird. Er enthält weitere Pufferbereiche, einen UTM-internen Tracebereich und verschiedene Prozess-spezifische Kontrolldaten.
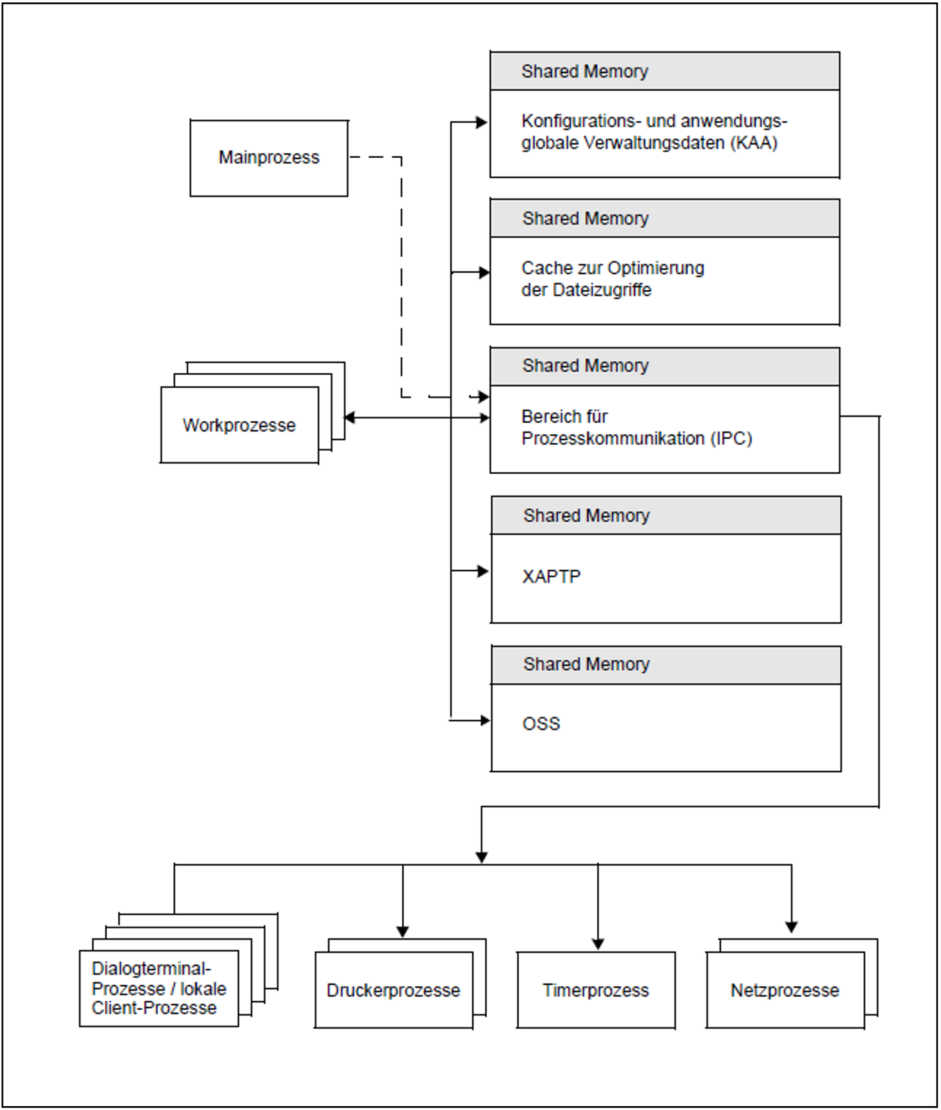
Alle Workprozesse einer UTM-Anwendung verfügen gemeinsam über ein Shared Memory, das die konfigurations- und anwendungsglobalen Verwaltungsdaten enthält (KAA = KDCS Application Area), sowie über ein Shared Memory für einen Cachebereich zur Optimierung der Dateizugriffe.
Workprozesse und externe Prozesse (Dialogterminal-, Drucker-, Netzprozesse, Timerprozess sowie lokaler Client-Prozess) verwenden zusammen einen Shared Memory-Bereich zur Prozesskommunikation (IPC = Inter Process Communication) und Auftragsabwicklung.
Da ein Unix- oder Linux-System für Anwendungsprogramme über keine speziellen Schutzmechanismen verfügt, ist zu beachten, dass Fehler in den vom Anwender erstellten Teilprogrammen auch UTM-System-Bereiche zerstören können.
Das folgende Bild zeigt die genannten Beziehungen zwischen den Shared Memories und den Prozessen einer UTM-Anwendung.
Bild 45: Shared Memories und Prozesse in UTM-Anwendungen auf Unix- und Linux-Systemen
