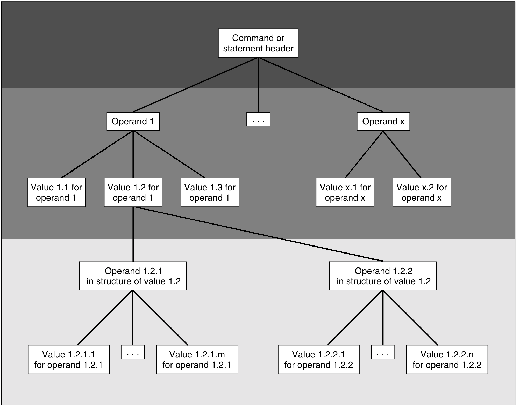
Command and statement definitions consist of
a global definition of the command or statement (header),
a definition of each operand, and
a definition of each operand value (input alternatives)
Figure 5: Representation of a command or statement definition as a tree
At least one operand value must be defined for each operand. This also applies to the case where an operand with a default value is masked out at the user interface for the command or statement. If there is a structure (see the glossary at the back of the manual) linked to an operand value, the structure is defined globally in the definition of the operand value. In addition, there is
a definition of each individual operand of the structure, and
a definition of each value belonging to one of these operands.
The structure is ended by the CLOSE-STRUCTURE statement.
The command or statement definition is ended by the CLOSE-CMD-OR-STMT statement.
Statements to SDF-A can include comments, which must be enclosed in quotation marks (").
Figure 6: Sequence of SDF-A statements used to set up the definitions shown in Figure 5
A command or statement definition can be
created
modified
deleted, or
output on SYSOUT or SYSLST.
The same applies to the definition of an operand or an operand value.
When a command or statement definition is newly created, this does not necessarily mean that all of the associated operand and operand value definitions also have to be newly created. It is often possible to draw on existing operand or operand value definitions, which are then copied into the new command or statement definition (see COPY). The existing definition need not necessarily be exactly the definition required. If an existing definition deviates only in minor details from the one required, it is more practical to make a copy and to change the copy accordingly (see below).
A practical procedure for creating a command or statement definition would be as follows:
Step 1
Establish the framework of the command or statement (its name, operands, operand values, structures) using very simple ADD statements containing only a few specifications (default values).
Step 2
Display the provisional command or statement using the SHOW statement and check it.
Step 3
Complete the provisional command or statement definition using MODIFY statements in guided dialog (insertion of help texts and implementation specifications). Here, SDF-A proceeds through the command or statement tree.
A command or statement definition is modified either by changing the global definition (see MODIFY-CMD and MODIFY-STMT) or
by adding operand or operand value definitions by creating them (see ADD-OPERAND and ADD-VALUE) or copying them (see COPY),
by modifying operand or operand value definitions (see MODIFY-OPERAND and MODIFY-VALUE), or
by deleting such definitions (see REMOVE).
Adding or modifying operand or operand value definitions requires prior positioning to the point to be edited in the command or statement definition, either explicitly by means of the EDIT statement or implicitly via the preceding processing operation.
A command or statement definition is deleted by means of the REMOVE statement.
A command, statement, program, operand or operand value may be disabled by means of the REMOVE statement. A system-global lock must be defined in the basic system syntax file. Commands implemented via system modules, as well as operands and operand values belonging to such commands, may also be disabled for a specific user ID in a group syntax file. When defining a lock in a group syntax file, the basic system syntax file must be assigned as a reference file. Technically, a lock can also be defined in a user syntax file, but since the user activates and deactivates a user syntax file, a lock of this nature applies only to the user.
The user can clear a lock on a command, program or statement by means of the RESTORE statement. To do so, their definitions must still exist in a command file which occupies a higher position in the file hierarchy than the syntax file being processed.
When displaying definitions (see SHOW), it is possible to specify
how much detail should be shown, and
whether the definitions should be shown in a form similar to a manual or, instead, as a series of SDF-A statements with which they could be newly defined.

