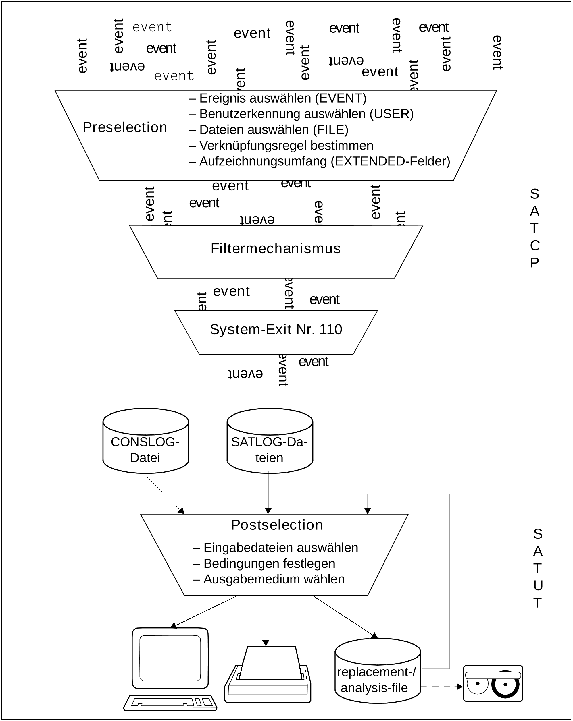
SAT bietet folgende optionale Steuerfunktionen, um die anfallende Datenmenge anlagenspezifisch zu reduzieren und die Auswertungen zielgerecht durchführen zu können:
SAT-Support-Einstellung
Diese mit /MODIFY-SAT-SUPPORT-PARAMETERS festgelegte Einstellung ermöglicht es, von bestimmten Produkten ausgelöste Ereignisse für die Protokollierung (und Alarmierung) zu aktivieren oder zu deaktivieren. Derzeit ist diese produktspezifische Festlegung nur für Ereignisse des Produkts POSIX möglich.
Ist der SAT-Support für ein Produkt deaktiviert, so werden alle Ereignisse dieses Produkts nicht mehr protokolliert (und für sie prinzipiell auch kein SAT-Alarm ausgelöst). Das heißt, die nachfolgenden Auswahlschritte 2. - 5. haben keine Auswirkungen auf die Protokollierung dieser Ereignisse.
Ist der SAT-Support für ein Produkt aktiviert, so sind für dessen Ereignisse die nachfolgenden Auswahlschritte 2. - 5. uneingeschränkt wirksam.
Preselection – das ist die Vorabauswahl sicherheitsrelevanter Ereignisse in SATCP, um die zu protokollierende Ereignismenge klein zu halten
einen Filtermechanismus zur verfeinerten Vorauswahl
einen System-Exit, mit dem Sonderfälle gezielt bearbeitet werden können
Postselection – das ist die Nachbearbeitung der gespeicherten Daten mit dem Auswerteprogramm SATUT zur gezielten Auswertung und Archivierung
sicherheitsrelevanter Ereignisse.
Die Ausgabe dieser Auswertung kann entweder in replacement-files oder in analysisfiles erfolgen. Dabei dienen replacement-files im wesentlichen der Archivierung sicherheitsrelevanter Informationen aus den Eingabedateien und können diese somit ersetzen. Dagegen sind analysis-files hauptsächlich zur dezentralen Analyse sicherheitsrelevanter SATLOG-Sätze vorgesehen. Beide Dateitypen können in einem weiteren Auswertungslauf als Eingabedateien verwendet werden.
Zusätzlich können aufbereitete Datensätze in Arbeitsdateien (0 - 9) zwischengespeichert werden, um noch im selben Aufbereitungslauf weiterverarbeitet zu werden.
Das nachfolgende Bild zeigt das Zusammenspiel der Steuerfunktionen 2. - 5. bei der Reduzierung der möglichen Datenmenge.
Ein „event“ symbolisiert hier ein protokollierbares Ereignis, das abhängig von den vorgegebenen Auswahl-Kriterien und -Regeln von SAT protokolliert und ausgewertet wird.
Bild 3: Steuerfunktionen von SAT
