Loading...
Select Version
&pagelevel(3)&pagelevel
Zu den Beispielen in diesem Handbuch wurde eine Datenbankkonfiguration aufgebaut, die aus den folgenden vier Datenbanken besteht:
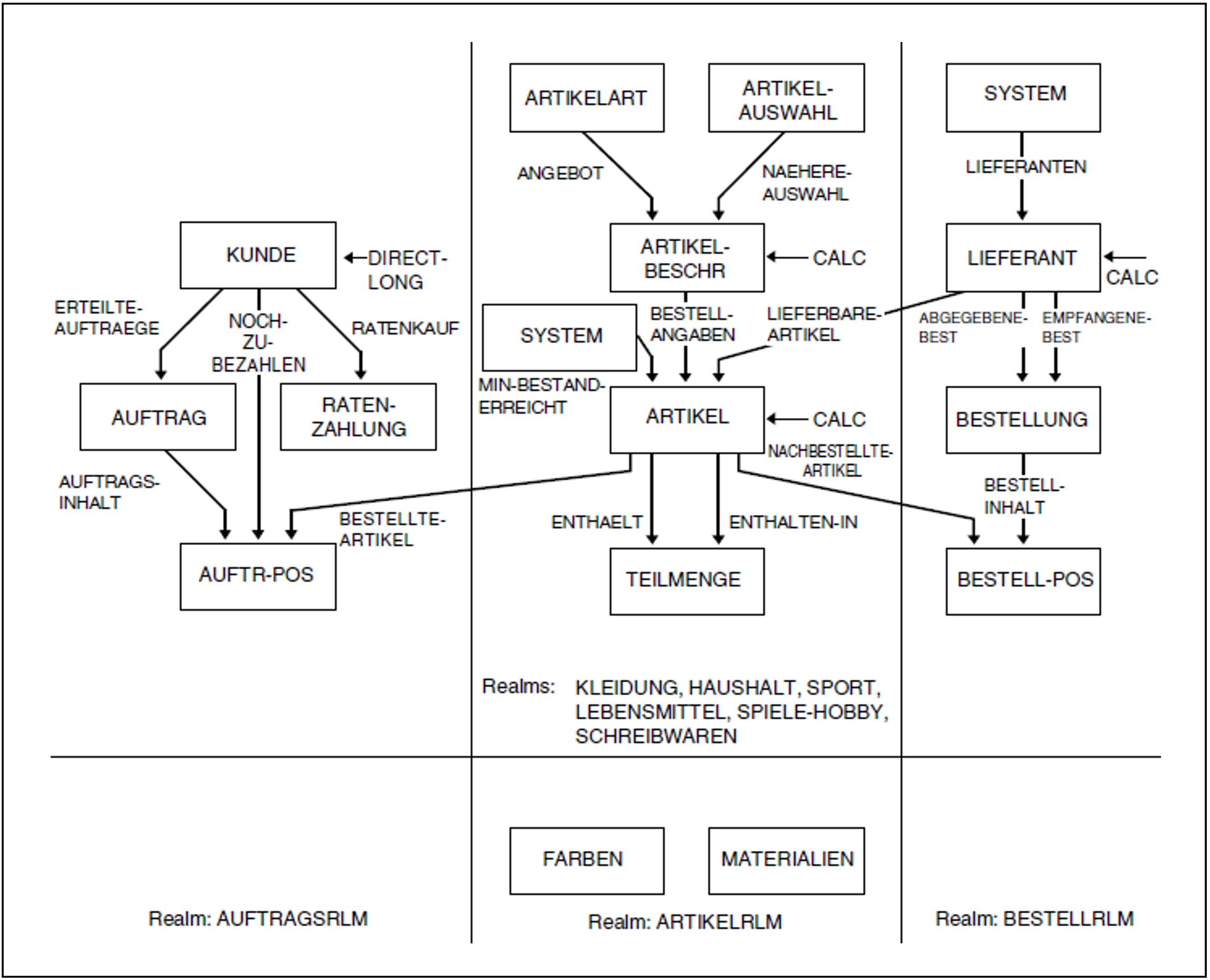
Bild 1: Datenbank VERSAND mit dem Schemanamen ARTIKELVERSAND
Bild 2: Datenbank KUNDEN mit dem Schemanamen KUNDENDATEI
Bild 3: Datenbank VERS
Bild 4: Datenbank REISEN mit dem Schemanamen REISEBUERO



