Loading...
Select Version
&pagelevel(3)&pagelevel
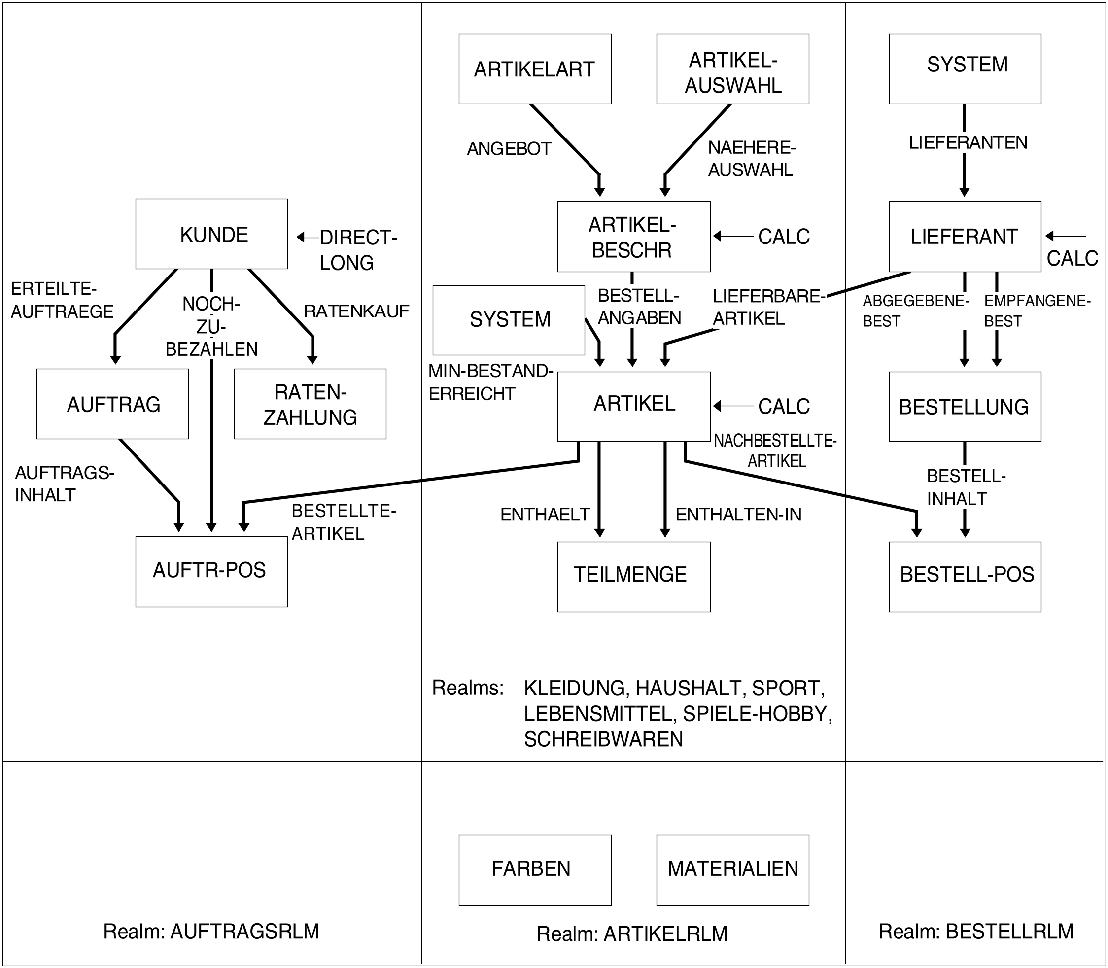
Die Datenbanken VERSAND und KUNDEN sind Grundlage für die meisten Beispiele und Abläufe der Dienstprogramme in diesem Handbuch.
Bild 1: Datenbank VERSAND mit dem Schemanamen ARTIKELVERSAND
Bild 2: Datenbank KUNDEN mit dem Schemanamen KUNDENDATEI
Bild 3: Datenbank PERSONAL mit dem Schemanamen PERS-DB


