Umstrukturieren bedeutet, dass das Schema und die Speicherstruktur in einer Datenbank geändert werden, wenn Anwenderdaten bereits gespeichert sind.
Reine Umbenennungen, die sich nur auf das Schema auswirken, können Sie in einem Umbenennungszyklus vornehmen (siehe Kapitel „Datenbankobjekte umbenennen (BRENAME, BALTER)").
Die Aktivitäten, die beim Umstrukturieren erforderlich sind, gliedern sich in drei Abschnitte:
vorbereitende Maßnahmen
Umstrukturierungsprozess
Folgeaktivitäten
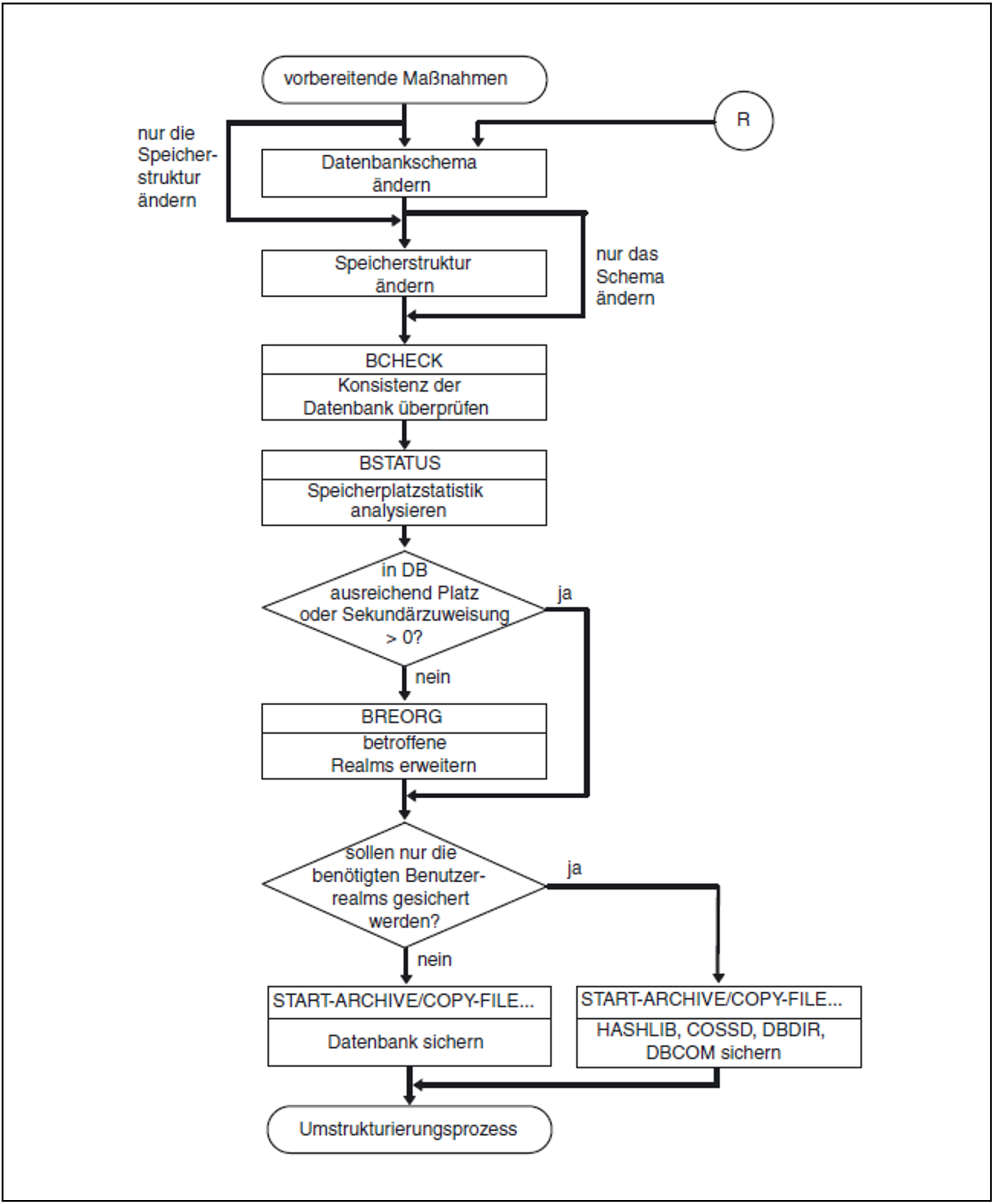
Vorbereitende Maßnahmen
Datenbankschema und Speicherstruktur analysieren und modifizieren
Konsistenz der Datenbank prüfen
Speicherplatz-Statistik analysieren
- ggf. After-Image-Logging mit BMEND ausschalten (siehe auch Abschnitt „Datenbanksichern")
entweder
komplette Datenbank inklusive DBCOM, COSSD und HASHLIB vor dem Umstrukturierungsprozess sichern
HASHLIB, COSSD, DBDIR und DBCOM vor dem Umstrukturierungsprozess sichern
in einem Analyselauf mit den Anweisungen
REPORT IS YES und EXECUTION IS NO
ermitteln, welche Benutzerrealms benötigt werdendiese Benutzerrealms vor der Ausführungsphase des BALTER sichern
Detaillierte Informationen zur Sicherung siehe Abschnitt „Datenbank sichern".
Bild 22: Vorbereitende Maßnahmen zum Umstrukturieren einer Datenbank
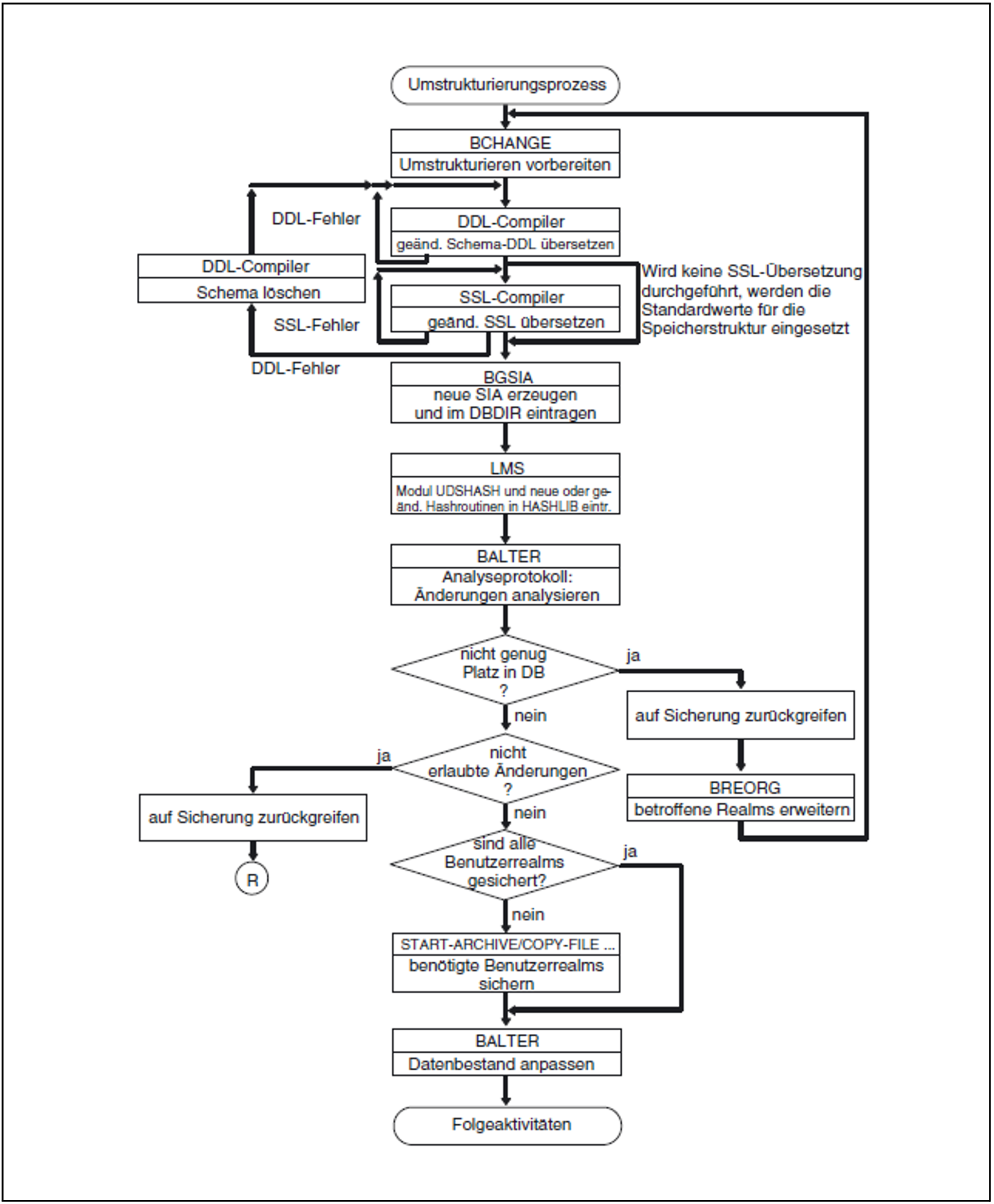
Umstrukturierungsprozess
Dies ist ein Ablauf, der dem Aufbauen einer Datenbank gleicht:
mit BCHANGE bereiten Sie den DBDIR für die Aufnahme einer neuen SIA vor
anschließend übersetzen Sie Ihre neuen DDL- und SSL-Definitionen und tragen die neue SIA im DBDIR ein
BALTER passt schließlich den Datenbestand an das geänderte Schema an
Bild 23: Umstrukturierungsprozess
Folgeaktivitäten
Nach dem Umstrukturieren müssen folgende Aktivitäten durchgeführt werden:
Zugriffsberechtigungen neu eintragen, wenn in der Ausgangsdatenbank Benutzergruppennamen für Zugriffsrechte definiert sind
Subschemata an das geänderte Schema anpassen
DB-Anwenderprogramme an das neue Schema anpassen
mit BREORG Sets und Hashbereiche reorganisieren.
ggf. mit dem Dienstprogramm BMODTT die Wiederverwendung frei gewordener DB-Keys steuern (siehe Handbuch „Sichern, Informieren und Reorganisieren“, BMODTT).
Bild 24: Aktivitäten nach dem Umstrukturieren der Datenbank


