Der Umbenennungszyklus von BRENAME/BALTER ermöglicht, Datenbankobjekte in bestehenden Datenbanken umzubenennen. Dazu werden ausschließlich die Strukturinformationen der Datenbankdateien DBDIR, DBCOM und COSSD bearbeitet. Bei einer Änderung von Namen von Benutzerrealms werden zusätzlich auch einige Strukturinformationen in den entsprechenden Realms geändert.
Die eigentlichen Benutzerdaten (Sätze und Tabellen in den Benutzerrealms) werden im Umbenennungszyklus jedoch weder geprüft noch geändert. Deshalb sind im Umbenennungszyklus auch nur Änderungen zugelassen, die die physische Datenbankstruktur unverändert lassen.
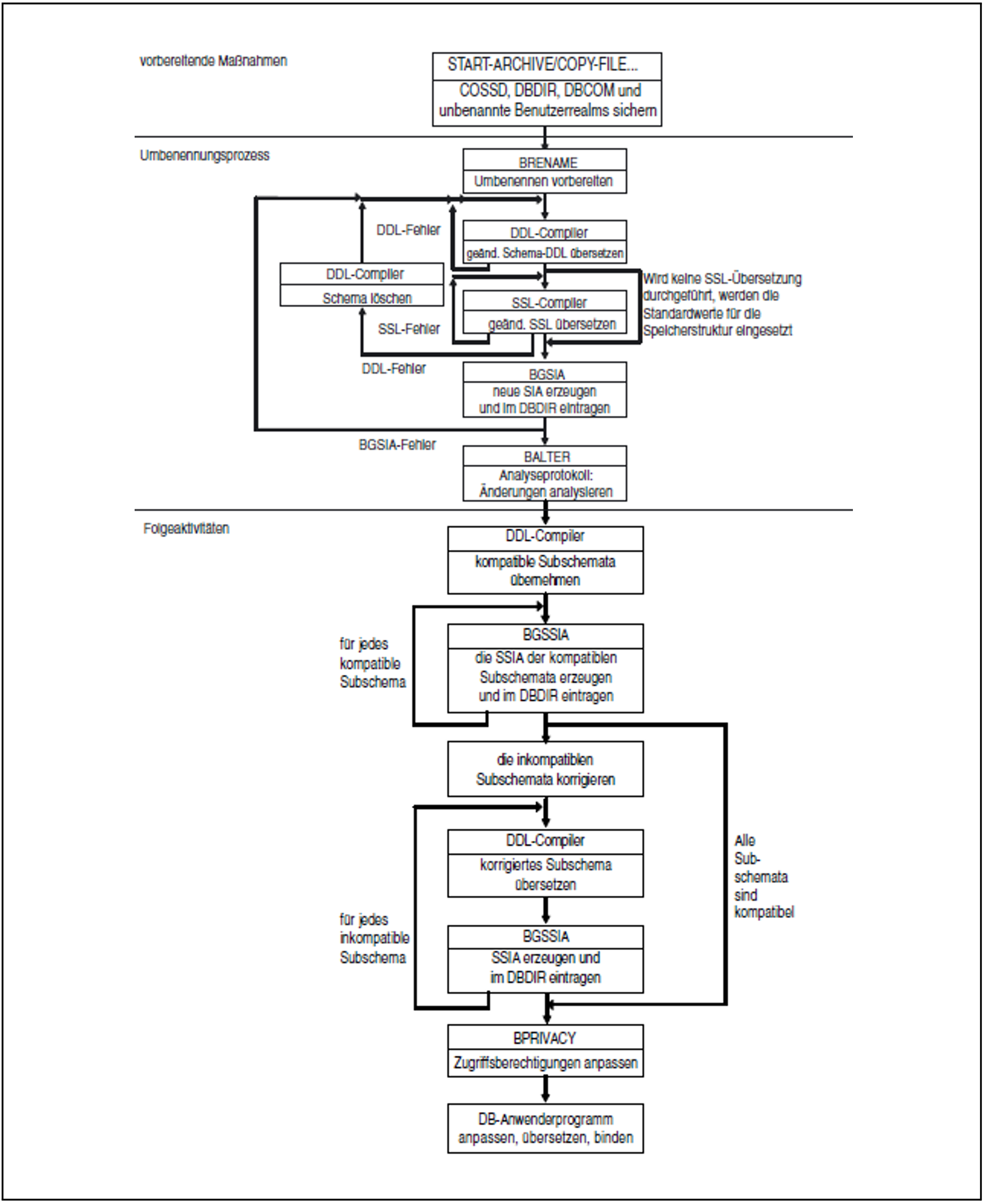
Die Aktivitäten, die beim Umbenennen erforderlich sind, gliedern sich in drei Abschnitte:
vorbereitende Maßnahmen
Umbenennungsprozess
Folgeaktivitäten
Vorbereitende Maßnahmen
Beim Umbenennungszyklus kann im Gegensatz zur Umstrukturierung das After Image Logging eingeschaltet bleiben. Nur falls der Name eines Realms geändert werden soll, müssen Sie vor dem Umbenennungszyklus das After-Image-Logging mit dem Dienstprogramm BMEND ausschalten (siehe Handbuch „Sichern, Informieren und Reorganisieren“, BMEND).
Umbenennungsprozess
Dies ist ein Ablauf, der dem Aufbauen einer Datenbank gleicht:
mit BRENAME bereiten Sie den DBDIR für die Aufnahme einer neuen SIA vor
anschließend übersetzen Sie Ihre neuen DDL- und SSL-Definitionen und tragen die neue SIA im DBDIR ein
BALTER prüft die Umbenennung und aktualisiert die Strukturinformationen
Folgende Maßnahmen können bei einem Umbenennungszyklus von BRENAME/BALTER durchgeführt werden:
Änderung von Feldnamen in Satzarten
Änderung des Typs von Feldern in Satzarten
Unterteilung eines bestehenden Feldes in mehrere hintereinanderliegende Einzelfelder
Umwandlung eines bestehenden Feldes in einen Vektor
Umwandlung eines oder mehrerer aufeinander folgender Felder in eine Wiederholungsgruppe
Zusammenfassung mehrerer hintereinanderliegender Einzelfelder zu einem neuen Feld
Umwandlung eines Vektors zu einem neuen Einzelfeld
Umwandlung einer Wiederholungsgruppe zu einem oder mehreren aufeinander folgenden Einzelfeldern
Änderung von Satznamen
Änderung von Setnamen
Änderung von Realmnamen
- Im Umbenennungszyklus zwischen BRENAME und BALTER kann BMEND nicht ausgeführt werden.
- Der Umbenennungszyklus von BRENAME/BALTER kann nicht mit demUmstrukturierungszyklus von BCHANGE/BALTER kombiniert werden.
Namen von SEARCH-Keys in der DDL/SSL-Source des Schemas bewirken, dass die Deklarationen der SEARCH-Keys von DDL- und SSL-Compiler eindeutig zugeordnet werden können. Wie bei Umstrukturierungen (BCHANGE/BALTER-Zyklus) können diese Namen geändert werden, ohne dass sich damit die Schema- bzw. Subschemabeschreibung in SIA bzw. SSIA ändert. Insofern werden solche Änderungen im Umbenennungszyklus (BRENAME/BALTER-Zyklus) weder in der Analyse noch in den REPORT-Ausgaben des BALTER berücksichtigt.
Bild 33: Ablauf einer Umbenennung
Folgeaktivitäten
Nach dem Umbenennen müssen folgende Aktivitäten durchgeführt werden:
- Subschemata an das geänderte Schema anpassen
- DB-Anwenderprogramme an das neue Schema anpassen
- ggf. mit dem Dienstprogramm BCALLSI für CALL-DML-Programme neue SSITAB-Module erzeugen
- ggf. Zugriffsberechtigungen aktualisieren
- ggf. Anwenderprogramme anpassen, übersetzen und binden
- ggf. geänderte Datenbankdateien kopieren und mit BMEND das After-Image-Logging wieder einschalten.
Datenbestände ändern
Die Benutzerdaten werden in einem Umbenennungszyklus nicht geändert. Sind mit einer Umbenennung semantische Änderungen der Benutzerdaten verbunden, müssen Sie die dazu notwendigen Änderungen der Datenbestände z.B. mit speziellen Anwendungsprogrammen durchführen. Dies kann im normalen Datenbankbetrieb vor oder nach dem Umbenennungszyklus erfolgen (siehe Abschnitt „Benutzerdaten anpassen“).
