Nur der independent DBH kann zusammen mit UDS-D verteilte Datenbanken bearbeiten.
Beim Einsatz von UDS-D besteht der independent DBH aus folgenden Tasks:
der Mastertask
einer oder mehreren Servertasks
der UDS-D-Task
Die Beschreibung der Mastertask und der Servertasks finden Sie im Abschnitt „Arbeitsweise des independent DBH“.
Die UDS-D-Task (UDSCT) wird abhängig vom DBH-Ladeparameter PP DISTRIBUTION durch die Mastertask als ENTER-Job geladen.
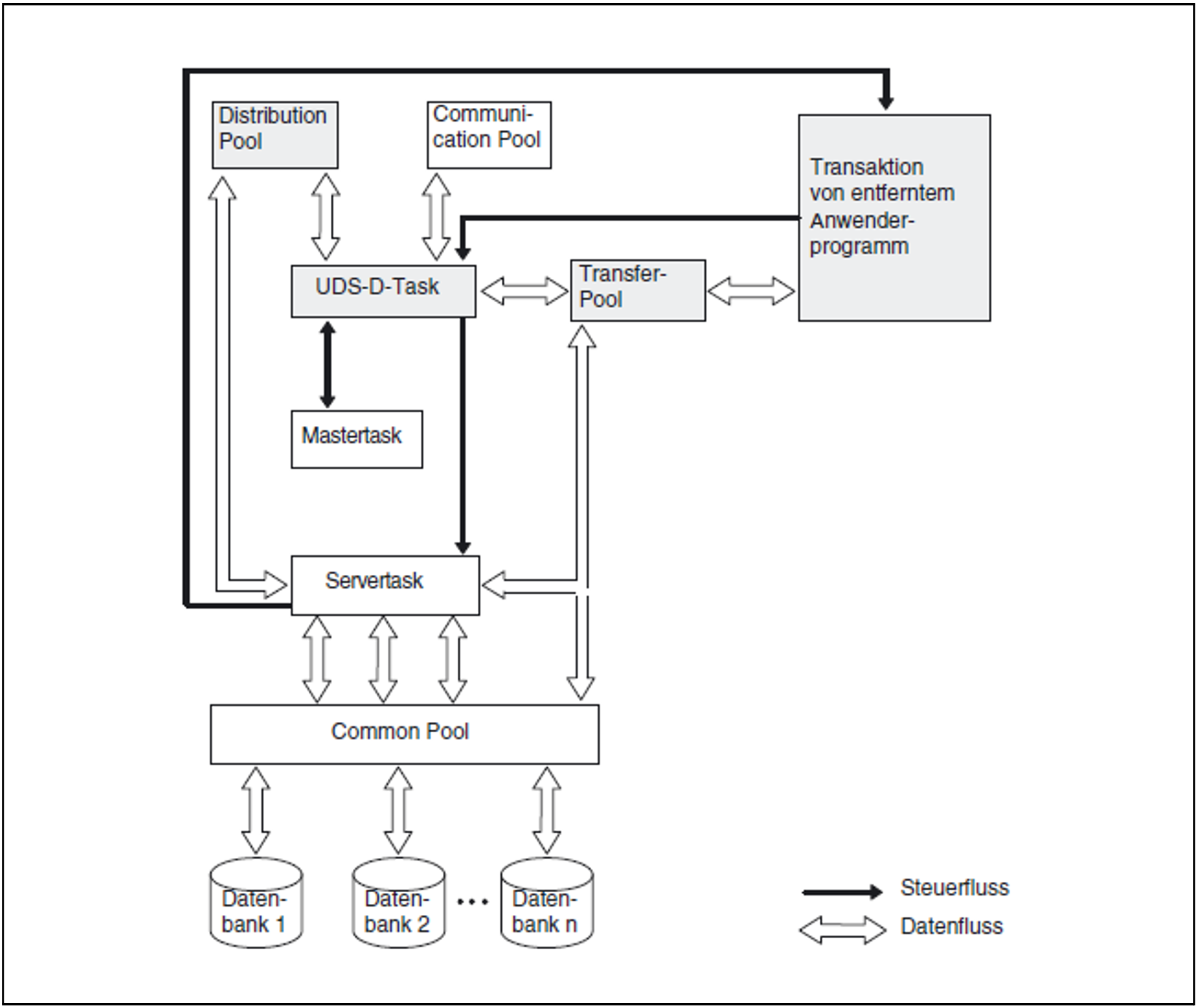
Die UDS-D-Task richtet UDS-D-spezifische Tabellen und Speicherbereiche ein, z.B. den Distribution Pool mit der Verteiltabelle und den Transfer Pool zur Aufnahme von BIBs. Sie empfängt DML-Anweisungen von entfernten Anwenderprogrammen und reicht sie an eine Servertask weiter.
Die UDS-D-Task überwacht fortlaufend die logischen Verbindungen zu den entfernten Anwenderprogrammen (siehe Abschnitt „Überwachen der logischen Verbindung zu entfernten Anwenderprogrammen“).
Der Transfer Pool hat eine vergleichbare Funktion für DML-Anweisungen von entfernten Anwenderprogrammen wie der Communication Pool für DML-Anweisungen von lokalen Anwenderprogrammen. Er enthält
die Transaktionskennung
die DML-Anweisung mit ihren Parametern (BIB)
die zu übertragenden Daten (BIB)
Der Common Pool ist ein Speicherbereich, auf den alle Aufträge des DBH zugreifen können. Eine genaue Beschreibung finden Sie im Abschnitt „Arbeitsweise des independent DBH“.
Im Distribution Pool liegen die Verteiltabelle und UDS-D-spezifische Systemtabellen.
Aus der Verteiltabelle entnimmt die Verteilkomponente in der Anwendertask, ob das zu bearbeitende Subschema lokal oder entfernt ist.
Bild 22 zeigt den independent DBH beim Einsatz von UDS-D. Eingezeichnet sind die wichtigsten Kommunikationswege, wenn ein entferntes Anwenderprogramm mit dem DBH kommuniziert.
Bild 22: Der independent DBH beim Einsatz von UDS-D
Abwicklung einer COBOL- bzw. CALL-DML-Anweisung an ein entferntes Subschema
Bild 23 stellt dar, wie eine COBOL- bzw. CALL-DML-Anweisung des Anwenderprogramms abgewickelt wird, die ein entferntes Subschema bearbeitet.
Dabei ist zu beachten, dass im Falle einer CALL-DML-Anweisung für die weitere Bearbeitung des Auftrags ein BIB erzeugt wird (siehe Abschnitt „Bearbeiten einer CALL-DML-Anweisung durch den independent DBH“, „Arbeitsweise des independent DBH“). Dieser BIB dient als Eingabe für die Verteilkomponente UDSNET.
Bild 23: Abwicklung einer COBOL-/CALL-DML-Anweisung, die ein entferntes Subschema bearbeitet
Bei der zugehörigen READY-Anweisung ermittelt das Verbindungsmodul die Lage der entfernten Konfiguration über die Verteiltabelle.
Die Anwendertask überträgt den BIB, der ein entferntes Subschema bearbeiten soll, zuerst in den Communication Pool.
Aus dem Communication Pool wird der BIB über die logische Verbindung in den Transfer Pool übertragen. Dadurch wird die entfernte UDS-D-Task geweckt. Die Anwendertask selbst wartet auf das Eintreffen des bearbeiteten BIBs.
Der BIB wird einer derzeit nicht arbeitenden Servertask zugewiesen.
Die Servertask bearbeitet den BIB.
Der BIB wird aus dem Transfer Pool über die logische Verbindung in den Communication Pool übertragen. Dadurch wird der Wartezustand der Anwendertask beendet.

