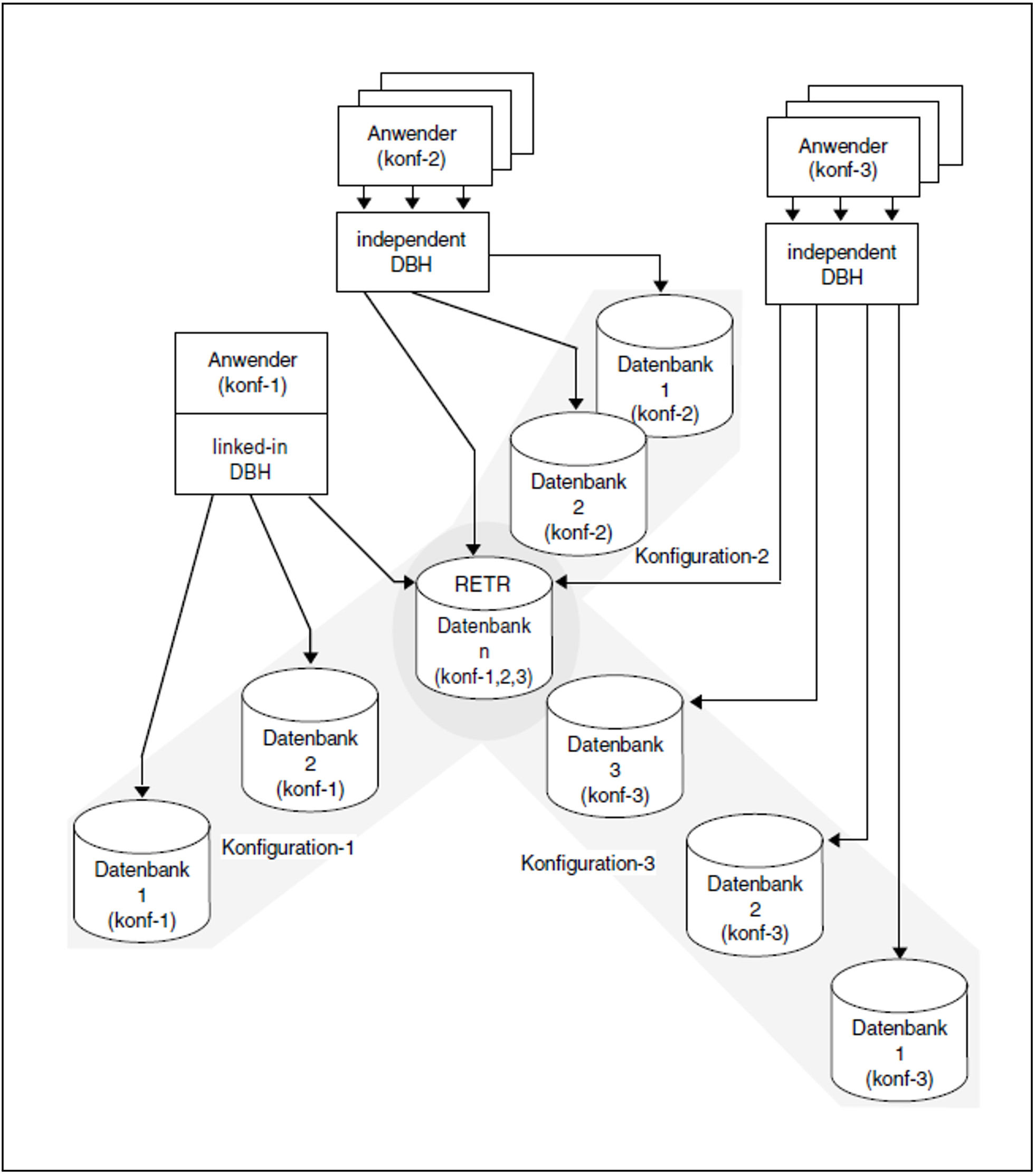
UDS/SQL bietet die Möglichkeit des parallelen Datenbankbetriebs, d.h. in einem Verarbeitungsrechner können gleichzeitig mehrere Database Handler aktiv sein, unabhängig davon, ob es sich um independent oder linked-in DBHs handelt (zum parallelen Einsatz verschiedener DBH-Versionen auf einem Verarbeitungsrechner siehe Abschnitt „Mehrere UDS/SQL-Versionen parallel nutzen“ff).
Dabei ist es auch möglich, den DBH unter einer Kennung mehrmals für verschiedene Datenbanken bzw. DB-Konfigurationen zu laden und eine Datenbank von mehreren parallel laufenden DBHs lesend, d.h. mit der Angabe SHARED-RETRIEVAL im Ladeparameter PP DBNAME bzw. im DAL-Kommando ADD DB, anzusprechen. Dies gilt auch für Schattendatenbanken.
Bild 8: Beispiel eines parallelen Datenbankbetriebs
